歡迎來訪東莞羞羞答答在线观看羞羞漫画WWW成人漫画樱缸廠家品牌網站!

羞羞答答在线观看32年專注氣動液壓設備

ISO9001認證羞羞漫画WWW成人漫画樱缸廠家
全國定製谘詢熱線
0769-23103048
羞羞漫画WWW成人漫画樱缸設備行業優選品牌!

羞羞漫画WWW成人漫画樱缸油孔故障

發布時間:2022-05-07

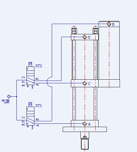
新買的增壓缸不動作是什麽原因呢?除了氣管接錯,第二個原因是羞羞漫画WWW成人漫画樱缸油孔被堵住。


對於羞羞漫画WWW成人漫画樱缸中蓋,就是跟預壓式增壓缸的中蓋是一樣的,中蓋中間有一個孔是通孔,側麵是過液壓油,如果增壓杆在出廠的時候沒有完全複位的情況下,一側可以看到活塞杆是堵在裏麵的,底部可以看到活塞杆已經到了密封圈的位置了,如果增壓杆處在這個位置的情況下,直接接上氣路工作,通氣的時候它是不動作的。

1651890457151911.jpg

那怎麽去解決這個問題呢?一條接好氣管增壓缸做示例,增壓缸右側是C氣口,首先把電磁閥通往D氣口氣管拔掉,然後在C氣口接好氣管並通入空氣,隻要一通氣就可以聽到活塞回位“啪“的一聲響,這個活塞就複位了,隻要複位以後,增壓活塞就不存在再堵住過油孔,那麽這個問題就解決掉了。


版權所有@1992年~2023年 東莞市羞羞答答在线观看氣動液壓設備有限公司 東莞羞羞答答在线观看羞羞漫画WWW成人漫画樱缸品牌
電話:0769-23103048、0769-22013249、傳真:0769-23109526
聯係QQ:2850850515(楊小姐)、2850850511(黃小姐)、2850850512(李小姐)、2850850514(秦先生)
東莞羞羞答答在线观看羞羞漫画WWW成人漫画樱缸廠家地址:廣東省東莞市東城街道峽口沙嶺工業西路21號 郵政編碼:523115
  • 羞羞答答在线观看官方微信
谘詢熱線:
0769-23103048
郵箱:jiurong.goog@163.com
備案號: 粵ICP備24416880號        粵公網安備: 44190002006970號        版權所有:東莞市羞羞答答在线观看氣動液壓設備有限公司           網站地圖
網站地圖